蘋果肉變色、鐡片生鏽等都是自然氧化現象,而我們身體也不例外,也會出現氧化!身體氧化不會令身體變色、生鏽,但會派出「自由基」破壞細胞,不但外表加快變老,更會增加罹患嚴重疾病的機會。
想對抗自由基?可以用五色天然食材,由內到外趕走自由基!
資料來源:明德國際醫院註冊營養師鍾錦玲
「細胞破壞王」的誕生每天,我們吸入空氣的氧分,賦予我們生命力;但同時氧分卻在與細胞互動的過程中,會出現氧化、並衍生「細胞破壞王」—自由基。
自由基可令健康的細胞破損或變異,及造成老化。如果身體長時間受到過量自由基的破壞,便可能會增加罹患嚴重疾病的機會,如包括動脈硬化、類風濕病、柏金遜病、腦退化症和白內障等。
8大外在環境幫自由基招兵買馬
許多外來環境的因素都可以促使身體的自由基增多!
1. 空氣和水源污染
2. 長期精神緊張及受壓
3. 直接吸煙或吸入二手煙
4. 長期服藥、吸毒及濫藥
5. 過度暴曬
6. 過度運動
7. 接觸殺蟲劑、除草劑和化粧品等化學物品
8. 暴食或經常進食高脂和營養欠佳的食物(以萬年油為例,油分經長年高温加熱、令其化學成分有所改變,營養亦欠奉。)
抗氧化食物趕走自由基兵團!
雖然我們不能避免細胞氧化的自然過程,不過可以從上述的外在因素入手,從而減低氧化的速度和殺傷力。
另外,多食用抗氧化食材,也有助身體中和自由基和排除其毒性。大部份抗氧化食材都是蔬果類食物,但也要謹記要吃得均衡,否則會適得其反。
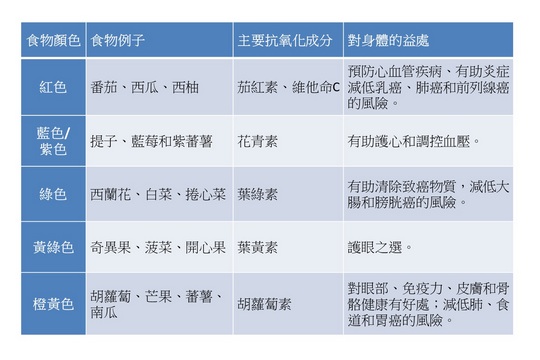
抗氧化武器:五色食材
抗氧化食物可從不同顏色的蔬果中找尋蹤跡,譬如紅色的番茄含有茄紅素和維他命C,有助預防心血管疾病;紫藍色的提子、藍莓和紫蕃薯蘊含花青素,有助護心和調控血壓;綠色的西蘭花和捲心菜則含有葉綠素,幫助清除致癌物質等。
黃酮類善長抗氧化其他常見的抗氧化物包括ß胡蘿蔔素、維他命E、鋅 、多酚類和和黃酮類化合物等等。其中黃酮類化合物更是一種強而有力的抗氧化物,而且廣見於不同類型的食物中,由黃豆類製品,以至漿果、綠茶、紅酒和綠色蔬菜等都能找到。
1份的蔬果有多少?
以天然食療抗氧化其實很簡單,每天進食5至9份的蔬果便有助身體中和自由基,減慢人體機能老化和增強免疫力。
1份的蔬果相等於是半碗煮熟了的蔬菜、一碗蔬菜沙律、 10粒小提子、半個西柚、7粒小車厘茄,或2隻奇異果。
蔬果還是吃的好!
近年,果汁排毒療程受不少人熱捧,許多人都愛在果汁店購買或自家製作果汁。果汁對於紓壓、補充不足的營養是確是有幫助,不過營養師還是建議食用蔬果較飲用果汁對身體好處得多,因為果汁可能會加入添加劑或人造色素、糖分或會過多、過程中也可能會隔去含有豐富纖維的果渣。
靠補充劑就得?
市面上亦有各式各樣的抗氧化物補充劑,當中不少都標榜產品通過美國食物衛生局(FDA)審核,然而FDA僅以食物而非藥物的標準審視這些補充劑,一般人難以確定其安全性和成效。
此外,抗氧化物補充劑也不宜盲目服用,因可能會有過量服用的危險。
一些長期缺乏某種維他命和礦物質的人士的確可以在醫生或營養師處方下服用補充劑,然而健康的人士則應該從天然食材內攝取營養和抗氧化,這才是最安全和最有效的方法。
延伸閱讀
